Nuovo driver led 2A By Macroblock
31 May 2023
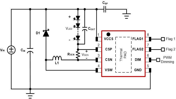
Common Anode Buck Converter MBI6664
Descrizione Prodotto
MBI6664 è un driver LED a corrente costante buck ad anodo comune per applicazioni di illuminazione scenica a LED ad alta potenza. Il controllo PFM isteretico con risposta rapida fornisce un'elevata risoluzione di regolazione. La corrente del LED può essere impostata da un resistore esterno. Con il MOSFET integrato, MBI6664 può risparmiare le dimensioni del PCB e ridurre i costi totali in modo efficace. Inoltre, MBI6664 offre flag di errore e funzioni di protezione complete, tra cui blocco da sottotensione (UVLO), protezione da sovratemperatura (OTP), protezione da sovracorrente (OCP), protezione da apertura dell'uscita e protezione da cortocircuito dell'uscita, per proteggere il sistema o i componenti dall'essere danneggiato da condizioni di guasto.
- Topologia Buck / PFM isteretico Massimo.
- Corrente di uscita per canale 2A Massimo.
- Tensione di mantenimento71V
- Tensione di alimentazione 4,5~65V
- Accendere Resistenza 0.2Ω
- Anodo comune
- Metodo di oscuramento digitale
- Protezione - LED aperto
- Protezione - LED in corto
- Protezione - Arresto termico
- Protezione - Avviamento
- Protezione - UVLO
- Protezione-OCP/OCL
- Protezione - Themal Fold-back
- Protezione-OTP
- Errore FCAG
- Protezione - FLAG errore OCP
- Avviamento morbido
- Pacchetto conforme RoHS SOP8
- Principali applicazioni MR11, MR16, luce di inondazione, luce PAR, luce da parete, luce da palcoscenico, luce da pannello, illuminazione di emergenza, illuminazione stradale, illuminazione di tunnel, illuminazione a LED ad alta potenza, illuminazione automobilistica

Premi il pulsante "Contattaci" per richiedere informazioni