Display TFT
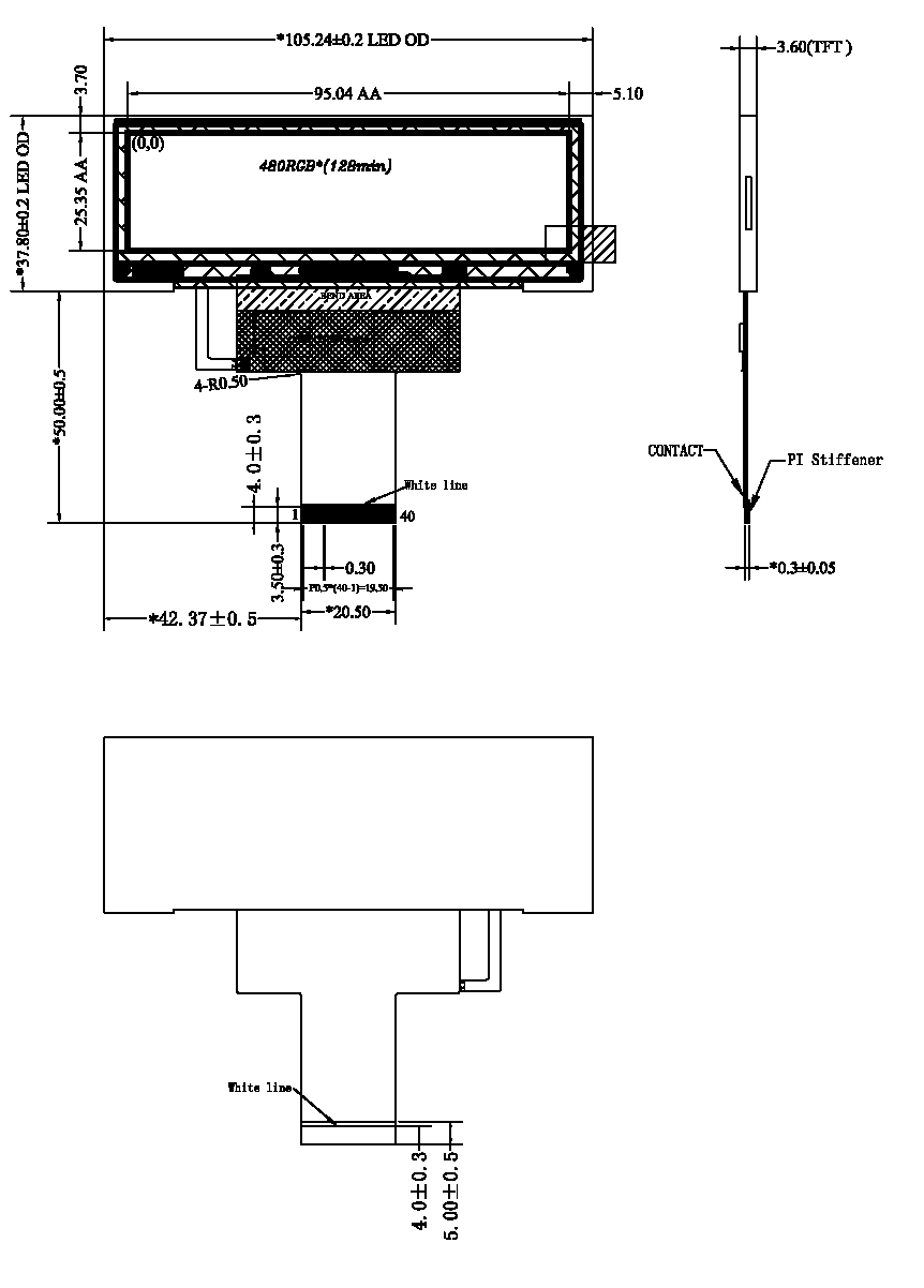
TFT 3.9" IPS 480X128 16M 105.24x37.8x3.6mm 420cd/m2
Documentazione
Yes Optoelectronics Co.,Ltd.
Display TFT
TFT LCD è l'acronimo di Thin-Film-Transistor Liquid Crystal Display, è un tipo di display che utilizza transistor a film sottile per migliorare la qualità dell'immagine rispetto agli LCD tradizionali. Ci sono microscopici transistor applicati direttamente sul substrato di vetro dell'LCD, questi transistor agiscono come interruttori, controllando la quantità di luce che passa attraverso ciascun pixel (elemento dell'immagine) del display.
Grazie al quotidiano interscambio di informazioni con i produttori riusciamo a seguire tutte le fasi dallo sviluppo alla produzione anche con versioni customizzate. Tutti i prodotti possono essere personalizzati variando dimensioni, colore, forme, carattere o alfanumerico, con touch o meno.
| Immagine | Codice | Size ["] | Risoluzione | Polarizzazione [h] | Luminous Flux Display [nit/mcd] | Backlight | Type LCD | Temperatura d'utilizzo | |
|---|---|---|---|---|---|---|---|---|---|
|
|
YTS430ILAC-04-103N
3.83'' | 480x107 | 12 | 500 Nit | Bianco/LED | Trasmissivo | -20° ~ +70°C
|
3.83'' | 480x107 | 12 | 500 Nit | Bianco/LED | Trasmissivo | -20° ~ +70°C | TFT 3.83" 480x107 Trasmissivo Bianco/led Temperatura Estesa 12 |
|
|
YTS390LAB-01-100N
3.9" | 480x128 | FREE | 420 Nit | - | Trasmissivo | -20° ~ +70°C
|
3.9" | 480x128 | FREE | 420 Nit | - | Trasmissivo | -20° ~ +70°C | TFT 3.9" IPS 480X128 16M 105.24x37.8x3.6mm 420cd/m2 |